Если перед вами стоит задача реализовать кодовый замок на микросхеме, неважно для каких помещении и целей, то эта статья поможет вам в решении такой задачи. Именно здесь мы расскажем как можно реализовать такую схема, а также расскажем о принципах ее работы. Кроме того в статье будет приведено видео, из которого также можно будет понять основные принципы построения подобного электронного кодового замка. Начнем!
Микросхема – счетчик как «сердце» кодового замка
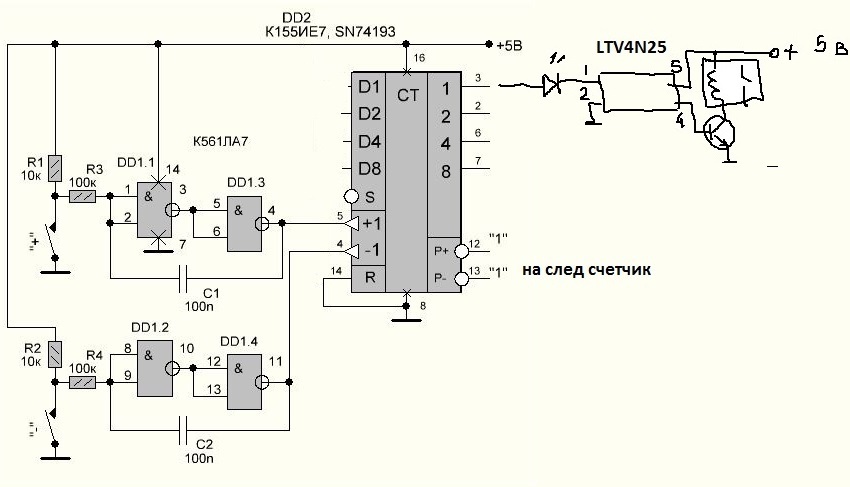
Кодовый замок предлагается выполнить на двоичном счетчике. В нашем случае это микросхема К155ИЕ7. Возможно, конечно, применить и другой аналог, это на ваше усмотрение. Так вот, в помощь к счетчику идет микросхема 2И к561ла7. Ее единственной задачей будет предоставление для счетчика «чистых» выходных сигналов. Если подавать сигнал без нее, то будет перескакивание через один или два отсчетных деления, если так можно выразиться. В общем, ничего хорошего не будет! Итак, счетчик К155ие получает сигнал на 5 ножку и тем самым переключает сигналы на выходе. На каждом из четырех выходов будет появляться логически 0 или 1, в зависимости от количества нажатий. Именно хаотичность или если хотите порядок этих самых выходных сигналов и станет для нашего кодового замка побудительным сигналом к срабатыванию исполнительного элемента, будь то соленоид механического замка или что-то такое.

Приведем пример. Скажем в нашем случае, мы подключили силовые блоки с реле к ножкам счетчика. Однако на ножках 3 и 6 реле уже в выключенном состоянии проводят через свои контакты ток, а на ножке 2 и 7 проводят лишь при включенном реле. Здесь просто паяем выводы к реле оппозитно на 3 и 6 и на 2 и 7. То есть когда сработают реле на ножке 2 и 7, а на всех остальных нет, то только в этом случае сработает исполнительное устройство! Вот в принципе и весь смыл этого кодового замка.
Самое главное и важное, что количество комбинаций можно легко увеличить, путем подключения последовательного еще одной микросхемы – счетчика К155ие7. При этом микросхема для генерации импульсов для нее может остаться одна. Можно просто задействовать вторые два элемента 2И также уже встроенные в микросхему к561ла7.
Полезные мысли по поводу реализации электронного кодового замка
Если использовать дополнительную микросхему, скажем 2И (561ла7), то можно подключить ее так к ножкам, которые будут выбраны в качестве положительных при срабатывании кодового замка, что реле будет одно, а не 4.
