
Хороший отдых это прежде всего возможность чувствовать себя комфортно, ну хотя бы какое-то время, не думать о насущном и мелочах которые отвлекают везде, всюду и постоянно. А это значит, что все эти мелочи уже сразу должны быть предусмотрены и устранены, еще до того, как они проявят себя. Вот скажем вы решили отдохнуть на своем дачном участке, в гамаке, что может быть проще и приятней!? Так нет же, то расстояние между деревьев не то, чтобы подвязать гамак, то солнце бьет в лицо или наоборот его не хватает. В общем мелочь, но такая сверлящая и назойливая, что вполне может испортить ваш выходной. Именно поэтому мы и хотим вам предложить один из вариантов, который станет универсальным – это подставка или можно сказать стойка под гамак. Ее преимущества очевидны. Она мобильная, довольно легкая, сохранит кору ваших деревьев от повреждений, собственно говоря стоящий девайс. Именно о таком варианте, о изготовление стойки для гамака своими руками мы и поговорим в нашей статье.
Всего будет приведено 3 варианта, все они по своему схожи и сродни друг другу. На каком из них остановиться решать вам. Мы лишь скажем о том, что все они не потребуют значительных усилий при сборке, выполнены из доступных материалов и вполне практичны.
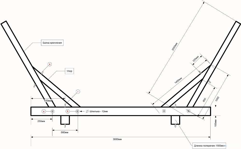
Стойка под гамак своими руками 1 вариант
Итак, первый вариант от вас потребует деревянных брусков, шпилек, гаек, шайб, шлифовальную машинку, ножовку или циркулярку, морилку, дрель, крючки и ваши умелые руки. Взгляните на чертеж, именно он станет отправной точкой.

Собственно все размеры для брусков можно посмотреть на чертеже. Сечение бруска 80*80. Также потребуется доска, 100*30.
Теперь приступаем непосредственно к изготовлению стойки. Отмеряем, режем, сверлим, собираем, скручиваем.


Последними операциями будет шлифовка, хорошо если для этого у вас имеется машинка, и покраска морилкой и лаком.


Все теперь осталось натянуть гамак и наслаждаться отдыхом под лонами природы.

Стойка под гамак своими руками 2 вариант
Второй вариант от вас потребует примерно того же скарба и материалов. Тот же брус, такие же шпильки, разве что общая конструкция гамака будет несколько иная. Также взгляните на чертеж…

Все размеры можно взять с него. Также обрабатываем детали и скрепляем между собой. Принципиально из различий только другая конструкция, вот и все.

Так между собой скрепляются основные детали...


Готовый гамак можно также покрыть морилкой и лаком.

На одной укосине сделана ножка, чтобы в гамак было удобнее ложиться.
Стойка под гамак своими руками 3 вариант
Третий вариант является ничем иным как частным случаем предыдущих двух. Основным отличием является то, что в нем применены укосины, для предотвращения раскачивания гамака в стороны, что сделает его несколько более устойчивым. На эти укосины используется доска 50*100. А вот все остальные размеры применяемых деталей вы можете узнать из таблицы.

А вот и сам чертеж - эскиз

В итоге из деталей также при помощи крепежа (шпильки, гайки, саморезы) собирается стойка для гамака.

Резюмируя о изготовлении стойки для гамака своими руками…
При изготовлении стоек для гамака самое главное определиться какой вариант вам будет по душе. В принципе они все работоспособны и жизненны, разве что несколько отличаются на вид. Дополнительно хотелось сказать о шпильках. Их применение здесь полностью оправдано. Все дело в том, что дерево со временем может ссохнуться, или продавиться. Так вот шпильки всегда можно подкрутить, и тем самым реабилитировать жесткость вашей стойки для гамака.
Ну а уж о том, что такая стойка сделанная своими руками вам обойдется куда дешевле чем магазинные варианты, которые также между прочим встречаются, об этом можно и не упоминать.