Светодиодные лампы, которые вошли в нашу жизнь благодаря прогрессу, а может под гнетом безудержной кампании правительства, привносимой к нам сверху. При этом исходящей от лица первых его членов, не будем упоминать пофамильно, стали очень распространенными в наших световых приборах. О том, что светодиодные лампы экономичны и надежны написано много и везде, разве что не на заборах. Наш сайт также не стал тому исключением. Так у нас имеется уже целый цикл статей о них:
«Светодиодные лампы»;
«Какая лампа лучше энергосберегающая или светодиодная»;
«Как починить светодиодную лампу».
При этом китайская продукция от этого навряд ли становиться лучше. Что же, может тому виной спрос на продукцию с низкой ценой, когда люди не готовы платить чуть дороже, но при этом быть обладателем действительно качественных изделий. А может просто кто-то не хочет делать так, как это положено. В общем, не будет разбираться в тонкостях и особенностях поломок светодиодных ламп. Скажем лишь, что они ломаются. О способах их ремонта мы уже рассказали в одной нашей статье, еще раз обратите внимание на список статей, который мы привели выше. Здесь же хотелось рассказать о случае, когда драйвер, то есть фактически стабилизатор напряжения для светодиодов, выполнен своими руками, то есть, собран по определенной схеме. Именно о таких схемах для светодиодных ламп мы и упомянем в нашей статье.
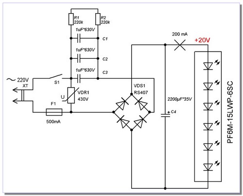
Схема питания светодиодов светодиодной лампы (схема драйверов для светодиодных ламп) самые простые
Это наиболее простые схемы драйверов для светодиодов. Фактически резистор или конденсатор на входе ограничивают напряжения. Конденсатор подключенный параллельно цепочке из светодиодов компенсирует возможные скачки при включении и отключении, а также является своеобразным "буфером" от проявления мерцания светодиодов.




Здесь, за счет стабилитрона, напряжение сбрасывается до 16 вольт. Это уже после диодного моста, а далее распределяется на 5 светодиодов. То есть светодиоды должны иметь напряжение питания порядка 3 - 3,3 вольт

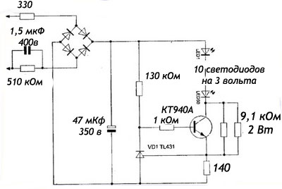
Схема драйвера для светодиодов (светодиодных ламп) на транзисторе
Транзистор в купе с тиристором ограничивают напряжение на 10 светодиодах, подключенных последовательно.

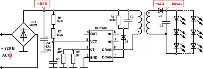
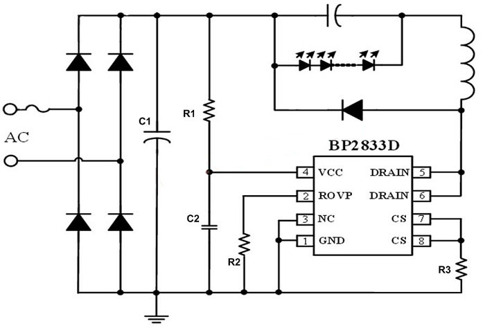
Схема драйвера для светодиодов (светодиодных ламп) на микросхеме
Микросхемы ШИМ фактически импульсно ограничивают подачу напряжения на группу светодиодов. Именно такое решение будет наиболее совершенным.

Для определения точного номинала используемых в схеме радиоэлементов, лучше обратится к Data sheet микросхемы. (BP2833D)

Более подробно о принципах ШИМ мы уже тоже рассказывали. Если вам интересно, то это здесь!
Где установлен драйвер в светодиодных лампах
Взгляните на картинку, чтобы лучше представить где расположен драйвер лампы.

Фактически это узел 5, изображенный на рисунке. Он установлен в корпусе лампы и чтобы его заменить или починить, необходимо будет разобрать корпус лампочки.
Подводя итог о выборе схемы драйвера для светодиодов (светодиодной лампы)
Итак, как вы поняли, драйверы бывают как самые простые, где фактически напряжение ограничивается за счет резистора или конденсатора, так и с использованием микросхем ШИМ. В этом случае происходит не только ограничение напряжение, но обеспечивается оптимальное энергопотребление со всевозможными функциями ограничения и защиты. Конечно, драйверы на микросхемах более прогрессивны, но при этом более сложные в изготовлении и более дорогие. Так что здесь придется сделать как всегда банальный выбор, посложнее и получше или попроще и подешевле.
Если перед вами стоит задача подключить всего лишь один светодиод от 220 вольт, то схема для одного светодиода будет куда проще предложенных здесь. Более подробно об этом в схеме "Подключение светодиода от 220 вольт".